网站首页新闻资讯护士出国国内培训护士考试护理知识 护士招聘护理园地
这些药物输注前后需要冲管,护士一定要注意!
来源: 本站   作者: 管理员   点击:   日期: 2021-04-20

临床上当注射剂序贯静脉滴注,前后两组输液药物成分存在配伍禁忌时,输注完一组液体后残留在管壁的药物会和下一组药物在输液管中发生意想不到的反应,产生沉淀、气泡、变色等而改变药物性质,影响药物疗效,甚至危害患者健康,而且常常引发医患纠纷。


在药物使用间隔充分冲洗输液管是一种较有效的方法,现将临床上常见的需要冲管的药物总结如下,以供大家参考。


乳酸/盐酸左氧氟沙星注射液:由于仅可以得到有限的关于乳酸/盐酸左氧氟沙星注射液和其他静脉用药相容性的资料,不得向一次性柔性容器中的预混乳酸左氧氟沙星注射液、一次性小瓶中的乳酸左氧氟沙星注射液中加入添加剂或其他药物,或者与之从同一条静脉通路输注;如果使用同一条静脉通路连续输注一些不同的药物,应当在输注乳酸左氧氟沙星注射液前后,使用与乳酸左氧氟沙星注射液和通过同一通路输注的其他药物相容的注射液冲洗。


注射用盐酸头孢吡肟:与甲硝唑联合使用时,建议在输注甲硝唑前,先用可以与之配伍的液体冲洗输液管。


注射用头孢曲松钠:除了新生儿,其他病人可进行本品和含钙输液的序贯给药,但在两次输液之间必须用相容液体充分冲洗输液管。


注射用头孢哌酮、头孢哌酮舒巴坦:与氨基糖苷类药物联用时,可按顺序分别静脉注射这两种药物;注射时应使用不同的静脉输液管,或在注射间期,用另一种已获批准的稀释液充分冲洗先前使用过的静脉输液管。


奥硝唑注射液:奥硝唑注射液pH值为2.5-4.0,显强酸性,同时具有强氧化性,临床上发现奥硝唑与大部分头孢菌素类抗菌药物、复方甘草酸苷、门冬氨酸钾镁等均有配伍禁忌,如果序贯输注,会因为输液管路中的药液残留或者操作过程中的不慎引入而导致瓶内或者输液管路变色,所以输注前后需要充分冲洗输液管;虽未在配伍禁忌表中查询到,实际工作中发现与阿洛西林混合起絮状沉淀,与奥美拉唑混合呈黄褐色沉淀,与炎琥宁混合生成白色沉淀,联合应用时需充分冲洗输液管。


注射用夫西地酸钠:夫西地酸静脉注射剂不能与卡那霉素、庆大霉素、万古霉素、头孢噻啶或羟苄青霉素混合,亦不可与全血、氨基酸溶液或含钙溶液混合;当溶液的pH低于7.4时,本品会沉淀;所以在输注夫西地酸时应尽量避免与酸性药物序贯滴注,确需联用时应充分冲洗输液管道。


参麦注射液、参附注射液、红花注射液:输注本品前后,应用适量稀释液对输液管道进行冲洗,避免输液的前后两种药物在管道内混合,引起不良反应。


生脉注射液:本品不宜与其他药物在同一容器内混合使用,如确需联合使用其他药品时,应间隔一定时间或在两种药物之间输入适量液体为宜。


喜炎平注射液:如需联合使用其他静脉用药,在换药时建议冲洗输液管,以免药物相互作用产生不良反应。


痰热清注射液、热毒宁注射液:如需联合用药,在换药时需先用5%葡萄糖注射液或0.9%氯化钠注射液(50ml以上)冲洗输液管或更换新的输液器,并应保持一定的时间间隔,以免药物相互作用产生不良反应。


舒血宁注射液:本品不宜与其他药物混合在同一容器中使用,谨慎联合用药;如确需联合用药时,应考虑与其它注射剂的使用的时间间隔、输液容器的清洗以及药物相互作用等。


灯盏花素注射液、灯盏细辛注射液、银杏叶提取物注射液:严禁混合配伍,谨慎联合用药;本品应单独使用,禁忌与其他药品混合配伍使用;如确需要联合使用其他药品时,应谨慎考虑与本品的间隔时间,输液容器的清洗,以及药物相互作用等问题。


紫杉醇注射液:用药前,要先用没有配伍禁忌的稀释液彻底冲洗输液器。


注射用盐酸多柔比星:由于有报道多柔比星与氟尿嘧啶在一定程度上不相容,混合后可能产生沉淀,因此多柔比星不可与氟尿嘧啶混合使用(如,使用同一个静脉输注袋,或分别自静脉输注管Y型头两端输注);患者如需同时使用多柔比星和氟尿嘧啶,建议在给药之间充分冲洗静脉输注管。


注射用盐酸表柔比星:建议先注入生理盐水检查输液管通畅性及注射针头确实在静脉之后,再经此通畅的输液管给药,以此减少药物外溢的危险,并确保给药后静脉用盐水冲洗。


盐酸氨溴索葡萄糖注射液:据文献报道,氨溴索与下述药品存在配伍禁忌,在使用时应分别输注,间隔输少量液体(0.9%氯化钠或5%葡萄糖)冲净输液管中药液或更换输液管;文献报道中存在配伍禁忌的药品包括:头孢哌酮钠、头孢噻肟钠、头孢曲松钠、头孢唑林钠、头孢他啶、头孢匹胺、头孢孟多、头孢呋辛钠、美洛西林钠、青霉素、磷霉素等多种抗感染药,维生素C、碳酸氢钠,甲强龙、甲泼尼琥珀酸钠,泮托拉唑钠,呋塞米,氨茶碱,肌苷,丹参酮ⅡA磺酸钠,鱼腥草注射液,丹参注射液、喜炎平(穿心莲内酯)、香丹注射液、痰热清注射液、清开灵注射液等。


注射用盐酸溴己新、盐酸溴己新葡萄糖注射液:盐酸溴己新与阿莫西林克拉维酸钾、头孢哌酮舒巴坦、美罗培南、阿奇霉素。氨茶碱、阿昔洛韦、更昔洛韦、阿糖腺苷、炎琥宁、甲泼尼龙琥珀酸钠等存在配伍禁忌,混合后可出现白色沉淀;联合应用时需间隔输注5%葡萄糖注射液冲洗输液管。


碘佛醇注射液:静脉造影后,应以一般或肝素化生理盐水冲洗静脉系统,有助于将造影剂从下肢清除以防操作后产生的血栓性静脉炎。


注射用阿昔洛韦:其溶液pH值为10.5-11.5,显强碱性;若与其他药物混合或者序贯滴注时,其酸碱度发生变化,会导致药物析出;确需联用时应充分冲洗输液管。


氨甲苯酸注射液:其溶液PH值为3.5-4.5;氨甲苯酸与碳酸氢钠、青霉素钠、苯唑西林钠、美洛西林钠、头孢哌酮、头孢噻肟钠、乳糖酸红霉素、两性霉素B、氨茶碱、甲硫酸新斯的明、硫酸镁、呋塞米、甲泼尼龙琥珀酸钠、肝素钠、复方丹参、尿激酶等溶栓剂等存在配伍禁忌,联合应用时需间隔输注5%葡萄糖注射液或生理盐水冲洗输液管或更换输液管;另外,与其他宜单独滴注或者有配伍禁忌的药物联用时也应注意药物输注的间隔时间以及输液管的冲洗。


注射用萘普生钠:静脉滴注:说明书用法临用前以0.9%生理盐水适量溶解并稀释至100ml左右,缓慢滴注,滴注时间不小于30分钟。萘普生钠与5%葡萄糖注射液混合可产生沉淀,可能原因由于萘普生钠呈碱性,而5%葡萄糖注射液呈弱酸性所致。另文献报道:萘普生钠溶液与盐酸克林霉素溶液存在配伍禁忌,产生白色沉淀。


阿洛西林钠:阿洛西林钠与复方氨基酸、维生素B6、复方水溶性维生素、硫酸庆大霉素、硫酸阿米卡星、乳糖酸红霉素、盐酸万古霉素、盐酸林可霉素、氨甲苯酸存在配伍禁忌。此外,阿洛西林钠与转化糖电解质生成白色絮状沉淀,阿洛西林钠与果糖二磷酸钠生成乳白色浑浊,在使用时应分别输注,间隔输少量液体(0.9%氯化钠或5%葡萄糖)冲净输液管中药液或更换输液管。


临床上,很多药物之间存在配伍禁忌,即使分开配伍,在序贯输注时,输液管内也会出现浑浊或变色。“冲管”的目的是为了避免两组药液在连续输注时在输液管内发生反应。如果存有配伍禁忌,就有可能会在输液管内出现肉眼可见的结晶微粒、絮状物、混悬物或发生变色反应,影响药物疗效,甚至危及患者生命。


冲管液一般选择0.9%氯化钠注射液或5%葡萄糖注射液,最常用的冲管液是100ml、250ml的0.9%氯化钠注射液。对于不能使用0.9%氯化钠注射液冲管的药物,如脂肪乳、甘露醇等,则可选择5%葡萄糖注射液。不可将静脉输注溶液作为冲管液的来源。


现在临床计量输入量最简单的方法,是以时间来掌控,如冲管5分钟或10分钟。以60滴/分为例,冲管5分钟,一次性输液器滴管滴出20滴=1ml,则输入液体量为15ml,冲管10分钟,则冲管量为30ml。


常用药物连续输注反应


药物

连续输注药品

结果

头孢噻肟钠

甲硝唑、氟康唑

变色

头孢哌酮钠

舒巴坦钠

氨溴索、维生素B6

混浊

头孢曲松钠

氨茶碱、氟康唑、

复方氯化钠、

氨基糖苷类、

葡萄糖酸钙

变色、沉淀、混浊

头孢他啶

维生素C、氟康唑

维生素C

含量下降、沉淀

奥硝唑

注射液

美洛西林钠、

多烯磷脂酰胆碱、

大部分头孢菌素类抗菌药物、

复方甘草酸苷、

门冬氨酸钾镁

沉淀、混浊、变色

奥美拉唑

维生素B6、维生素C、ATP、辅酶A

变色

氨溴索

青霉素类、头孢类、磺胺类、奥美拉唑钠

泮托拉唑钠、氨丁三醇、甲泼尼龙琥珀酸钠

沉淀

喹诺酮类

絮状物

氨茶碱、肌苷

絮状物

复方甘草酸苷

混浊

盐酸溴己新

葡萄糖

注射液

头孢哌酮舒巴坦、美罗培南、

阿奇霉素、氨茶碱、阿昔洛韦、

更昔洛韦、甲泼尼龙琥珀酸钠

白色沉淀


其他序贯输注时建议冲管药物


 注射用

头孢吡肟钠

与甲硝唑联合使用时,建议在输注甲硝唑前,先用可以与之配伍的液体冲洗输液管;

利奈唑胺注射液

如果同一静脉通路用于几个药物依次给药,在应用利奈唑胺静脉注射液前及使用后,应使用与利奈唑胺静脉注射剂和其它药物可配伍的溶液进行冲洗

注射用替加环素

本品可通过专用输液管或Y型管静脉给药。如果同一输液管连续用于输注多种药物,应该在输注本品前后应用0.9%氯化钠注射液(USP)或5%葡萄糖注射液(USP)冲洗管线;经共用管线给药应该使用与替加环素及其它任何药物相容的注射溶液; 

伊曲康唑注射液

在静滴之前,需要冲洗管路以避免伊曲康唑和管内残留的其他药物的不相容:用0.9%无菌氯化钠溶液充满含0.2μm过滤器的延长管并直接连接留置静脉导管;用0.9%的无菌氯化钠溶液冲洗包装中提供的延长管和留置静脉导管;静滴后应对留置静脉导管进行一次完全的冲洗,以避免残留的伊曲康唑和以后可能用这根导管来输注的其它药物之间发生反应:用15-20ml无菌的0.9%氯化钠注射液通过两通阀冲洗0.2μm管内过滤器前的延长管,冲洗过程应持续30秒到15分钟; 

注射用阿昔洛韦

其溶液pH值为10.5-11.5,显强碱性;若与其他药物混合或者序贯滴注时,其酸碱度发生变化,会导致药物析出;确需联用时应充分冲洗输液管

紫杉醇注射液

用药前,要先用没有配伍禁忌的稀释液彻底冲洗输液器

    注射用

盐酸多柔比星

由于有报道多柔比星与氟尿嘧啶在一定程度上不相容,混合后可能产生沉淀,因此多柔比星不可与氟尿嘧啶混合使用(如使用同一个静脉输注袋,或分别自静脉输注管Y型头两端输注);患者如需同时使用多柔比星和氟尿嘧啶,建议在给药之间充分冲洗静脉输注管

注射用奥沙利铂

输注前后,需冲洗输液管

白消安注射液

在每次输药前后,用大约5ml的0.9%氯化钠注射液或5%葡萄糖注射液冲洗输液管道

     注射用

盐酸表柔比星

建议先注入生理盐水检查输液管通畅性及注射针头确实在静脉之后,再经此通畅的输液管给药,以此减少药物外溢的危险,并确保给药后静脉用盐水冲洗

酒石酸长春瑞滨

注射液

药物必须溶于生理盐水(125ml)并于短时间内(15~20分钟)静脉输入,然后输入大量生理盐水冲洗静脉

注射用柔红霉素

应先点滴生理盐水,以确保针头在静脉内,然后才在这一通畅的静脉输液管内注射柔红霉素,可减少药物外渗的危险性及保证在注射完毕后可冲洗静脉


附:以下药物注意不宜用生理盐水冲管:


1.甘露醇


甘露醇避免与无机盐类药物(如氯化钠、氯化钾等)配伍,以免这些药物引起甘露醇结晶析出。


2.多烯磷脂酰胆碱注射液


严禁用电解质溶液(生理氯化钠溶液,林格液等)稀释!


3.去甲肾上腺素


重酒石酸去甲肾上腺素宜以5%葡萄糖注射液或5%葡萄糖氯化钠注射液而不宜以氯化钠注射液稀释。


4.人免疫球蛋白


严禁用含氯化钠的溶液溶解人免疫球蛋白。


5.脂肪乳


使用脂肪乳注射液时不可将电解质溶液直接加入脂肪乳剂,以防乳剂破坏而使凝聚脂肪进入血液。


6.奥沙利铂


奥沙利铂不能用氯化钠注射液溶解。


7.吡柔比星


吡柔比星难溶于氯化钠注射液,不宜以氯化钠注射液作为溶剂。


8.卡铂


氯化钠与卡铂混合后出现理化、药动学及药效学等方面的配伍禁忌。


抗菌药物


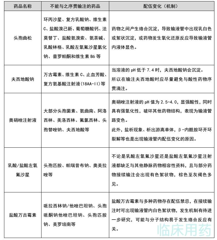
抗菌药物由于存在较多配伍禁忌,一般不宜与其他药物配伍使用,因此抗菌药物接续输注时更需警惕输液管中可能出现配伍变化。


头孢曲松他唑巴坦


说明书中明确指出「由于本品的配伍禁忌药物甚多,所以应单独给药」。


头孢匹胺


说明书要求其不应与其它药物在同一容器中混合点滴使用。


奥硝唑注射液


PH 值为 2.5-4.0,显强酸性,同时具有强氧化性,与大部分头孢菌素、氨曲南存在配伍禁忌,如果序贯输注,会因为导致输液管路变色。


夫西地酸钠


与万古霉素、维生素 C、复方氨基酸注射液(18AA-II)等药物存在配伍禁忌,不能序贯进行静脉滴注。


原因在于:当溶液的 PH 低于 7.4 时,夫西地酸钠会沉淀;所以在输注夫西地酸时应尽量避免与酸性药物序贯滴注。


抗菌药物序贯输注配伍变化总结见下表:



祛痰药


盐酸氨溴索注射液


与头孢哌酮舒巴坦钠、头孢曲松钠、甲强龙注射液、氨茶碱等存在配伍禁忌,不能序贯进行静脉滴注。


主要原因是盐酸氨溴索注射液不宜与碱性溶液混合,在 PH 大于 6.3 的溶液中,可能会产生氨溴索游离碱沉淀。


盐酸溴己新葡萄糖注射液


与美罗培南、美洛西林钠舒巴坦钠等存在配伍禁忌,混合后可出现白色沉淀,不能序贯进行静脉滴注。



质子泵抑制剂


注射用泮托拉唑钠与酚磺乙胺存在配伍禁忌,原因是泮托拉唑钠稳定性主要受 PH 值高低影响,在 PH 值 9.5-11.0 时最稳定,在酸性环境下不稳定。


然而,酚磺乙胺在 PH 值 4-7 溶液中比较稳定,在溶液的 PH 值大于 7 后,氧化速度明显加快,两药接触时会产生颜色反应。


包括泮托拉唑钠在内的质子泵抑制剂全都呈强碱性,配伍禁忌十分常见,出于安全性考虑不但不应与其他药物配伍使用,在接续输注时也都建议冲管。



利尿剂


呋塞米注射液呈碱性,与多巴胺配伍后使多巴胺发生氧化而形成聚合物。有文献报道,多巴胺与呋塞米配伍 10-30 分钟后,不论浓度高低,混合容器中均先后出现结晶、絮状物,即使分开配置后通过三通开关输注也可出现同样的絮状物。


和呋塞米注射液类似,注射用托拉塞米也呈碱性,与多巴胺配伍后溶液亦呈碱性,进而使多巴胺氧化而形成黑色聚合物,两者存在配伍禁忌,也应避免在同一静脉通道使用。


其他



冲管处理


因为注射剂对溶媒有一定的要求(如只能用 0.9% 氯化钠或只能用 5% 葡萄糖),因此冲管需要特别注意冲管用液的选择,即所选用的冲管用液与冲管前后所使用的药物要求的专用溶媒相符。否则,接续用药需做换管处理。


为使冲管充分,冲管用液体量一般宜在 50ml 以上。


部分临床医护人员表示,在使用注射剂后接续用药时虽未冲管但也未发现变色及沉淀等问题。但这并不表明用药是安全的,因为颜色检查需要一定的光源条件。


此外,肉眼可见的微粒直径在 50μm 以上,而毛细血管直径在 10μm 左右,若药物混合生成的微粒直径在二者之间,肉眼看不到但却可阻塞毛细血管。


总之,不恰当的配伍或序贯输注会产生结晶、絮状物、浑浊、沉淀、变色等,不可以继续使用,应在两组液体之间选择合适溶媒冲洗。


在线咨询 在线报名 免费电话 联系我们