网站首页新闻资讯护士出国国内培训护士考试护理知识 护士招聘护理园地
重磅!23年护士执业资格考试大纲已公布!
来源: 本站   作者: 管理员   点击:   日期: 2022-11-30
重磅消息!
2023年护士执业资格考试大纲已公布!
经小编校对
今年的考试大纲与去年相比没有变化
2023年护士执业资格考试大纲详细内容如下:


2023年护士执业资格考试考试大纲
根据《护士执业资格考试办法》规定,卫生部人才交流服务中心组织专家编 写了《护士执业资格考试大纲(试行)》,并由全国护士执业资格考试专家委员会审定通过。 
根据《护士执业资格考试办法》规定,卫生部负责组织实施护士执业资格考试,以评价申请护士执业资格者是否具备执业所必需的护理专业知识与工作能 力。护士执业资格考试实行全国统一考试大纲、统一命题、统一合格标准。合格 标准由考试委员会确定并公布。护士执业资格考试包括专业实务和实践能力两个 科目。一次考试通过两个科目为考试成绩合格。考试成绩合格者方可申请护士执 业注册。《护士执业资格考试大纲(试行)》是护士执业资格考试的国家标准,是 考试命题的依据,其内容和范围体现了执业护士运用所学专业知识,完成护理工作的基本能力。 
根据护理工作新法律法规的颁布、新技术的发展和护理临床实践工作的实际 需要,将适时地修订和完善《护士执业资格考试大纲(试行)》。
▲上下滑动查看▲


图片
一、考试方法
(一)题型与题量: 
护士执业资格考试试题全部采用选择题。试题题型采用包含临床背景的题型,主要使用A2、A3/A4型题(题型示例见附件),逐步增加多媒体试题,辅以少量考查概念的A1型题。 
考试分专业实务和实践能力两个科目,每个科目题量为120题。 
(二)评分与分数报告:
采用计算机阅卷评分。
对考试成绩合格考生,提供考生成绩单和护士执业资格考试成绩合格证明。 


图片
二、考核内容
(一)试卷内容结构:
护士执业资格考试的试卷内容结构包括三个方面。它们分别是: 
1.主要的护理任务。 
2.完成任务所需要运用的护理知识。
3.各类常见疾病。 
每道试题可以包括以上三个方面,即以常见疾病为背景,运用所学知识完成某一特定的护理任务。
例如:患者,男,78 岁,患原发性高血压 26 年,并发心力衰竭入院。医嘱口服 地高辛。护士给患者应用地高辛前,首先应评估的内容是: 
A.心率、心律
B.24 小时尿量 
C.呼吸频率 
D.血压 
E.水肿程度 
本题主要考查针对高血压合并心力衰竭患者(疾病背景),护士应在执行用药前 运用所学的护理学知识(药理学知识)对患者进行评估(任务)。 
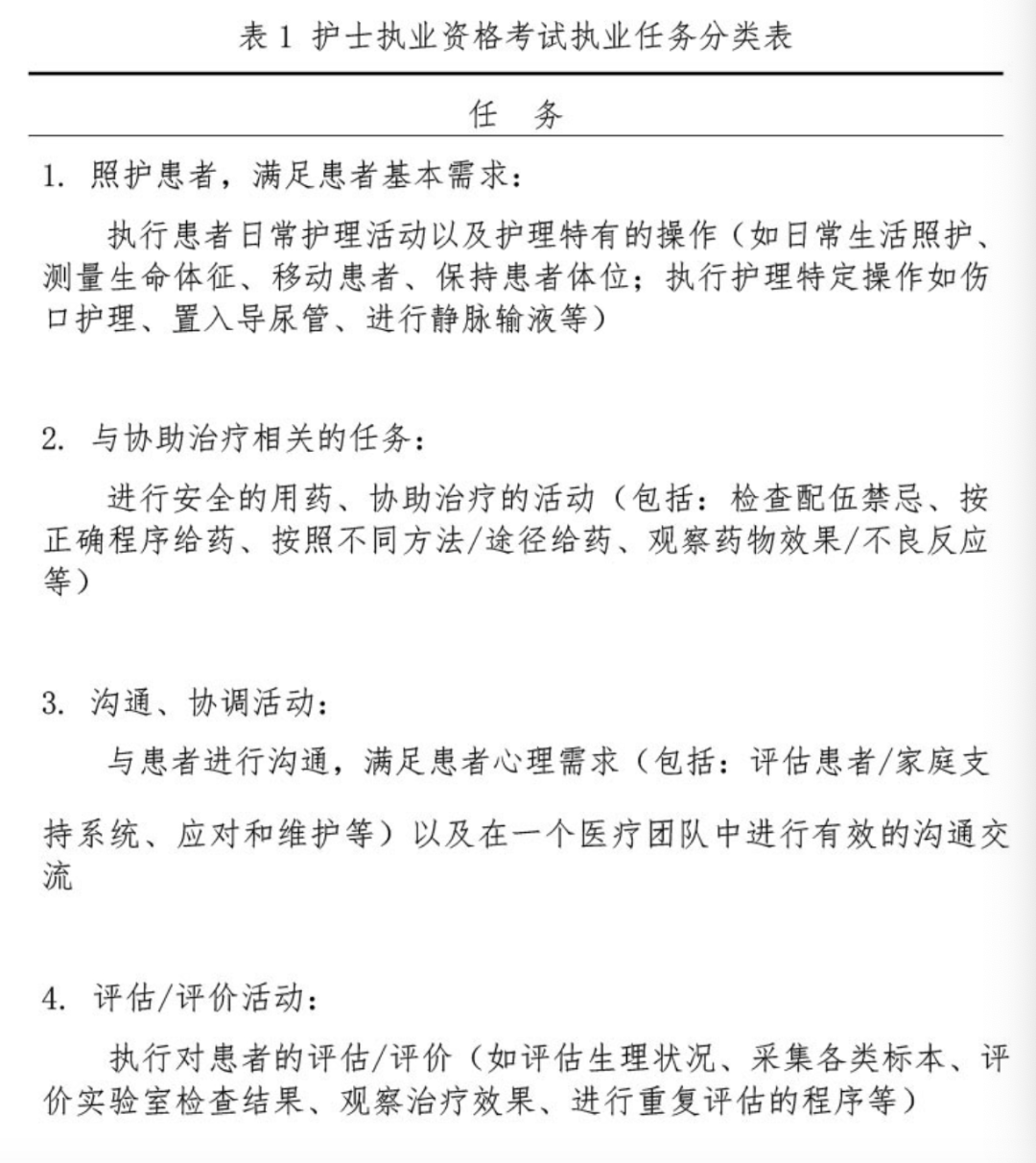
(二)考试涉及的主要护理任务: 
主要护理任务是指在临床工作初期(0~3 年)的护士,在执业活动中常见的护 理工作任务。考试所涉及的护理任务共有 7 类

图片

图片

(三)考试涉及的知识模块: 
有关的知识模块是指护士在完成上述护理任务时,所体现的相关知识的要求,主 要包括与护理工作紧密相关的医学基础知识、护理专业知识和技能以及与护理工 作有关的社会医学、人文知识。 
考试涉及的知识包括: 
1.护理工作需要的医学基础知识:现代医学的基础知识,包括:人体生命过程;解剖、生理、病理与病理生理、药理、心理、免疫、医学微生物和寄生虫、营养、预防医学等知识。 
2.护理专业知识和技能:护理工作中所需要的临床知识和技能,是考试的主要部分。包括:基础护理技能,疾病的临床表现、治疗原则,健康评估,护理程序及 护理专业技术,健康教育以及适量的中医护理基础知识和技能。
3.护理相关的社会人文知识,包括:法律法规与护理管理、护理伦理、人际沟通知识。 
上述知识模块中,基础护理、法律法规与护理管理、护理伦理、人际沟通四个模块的考查内容见(五),其他与临床疾病高度相关的知识模块将以各类常见疾病 为背景进行考查。例如,结合”心律失常“,考查考生运用相关医学基础知识、 疾病临床表现、治疗原则、健康评估、护理程序及护理专业技术、健康教育等知识和技能来完成临床任务的能力。 
(四)考试涉及的各类常见疾病:
是指在临床工作初期的护士,护理的患者疾病的种类。其主要分类依据是国际疾 病分类第十版(ICD-10)。这些类型的疾病在试卷中出现的频率与临床实际工作 中各类疾病的发病率有关。在考查医学基础知识、护理专业知识和技能时,这些 疾病将作为试题的重要信息出现。 
以下所列为可能在考查中出现的疾病。 
1.循环系统疾病,包括:心功能不全、心律失常、先天性心脏病、高血压病、冠 状动脉粥样硬化性心脏病、心脏瓣膜病、感染性心内膜炎、心肌疾病、心包疾病、 周围血管疾病、下肢静脉曲张、血栓闭塞性脉管炎、心脏骤停。 
2.消化系统疾病,包括:口炎、慢性胃炎、消化性溃疡、溃疡性结肠炎、小儿腹 泻、肠梗阻(含肠套叠、肠扭转、肠粘连等)、急性阑尾炎、腹外疝、痔、肛瘘、 直肠肛管周围脓肿、肝硬化(含门静脉高压)、肝脓肿、肝性脑病、胆道感染、 胆道蛔虫病、胆石症、急性胰腺炎、消化道出血、慢性便秘、急腹症。
3.呼吸系统疾病,包括:急性上呼吸道感染(含急性感染性喉炎)、急性支气管 炎、肺炎(含成人、小儿,包括毛细支气管炎)、支气管扩张、慢性阻塞性肺疾 病、支气管哮喘、慢性肺源性心脏病、血气胸(含自发性气胸)、呼吸衰竭(含 急、慢性)、急性呼吸窘迫综合征。 
4.传染性疾病,包括:麻疹、水痘、流行性腮腺炎、病毒性肝炎、艾滋病、流行 性乙型脑炎、猩红热、细菌性痢疾、流行性脑脊髓膜炎、结核病(含肺、骨、肾、 肠结核、结核性脑膜炎)。 
5.皮肤和皮下组织疾病,包括:疖、痈、急性蜂窝织炎、手部急性化脓性感染、 急性淋巴管炎和淋巴结炎。
6.妊娠、分娩和产褥期疾病,包括:正常分娩、正常产褥、自然流产、早产、剖宫产、过期妊娠、妊娠期高血压疾病、异位妊娠、胎盘早剥、前置胎盘、羊水量异常、多 胎和巨大胎儿、胎儿窘迫、胎膜早破、妊娠合并疾病、产力异常、产道异常、胎位异常、产后出血、羊水栓塞、子宫破裂、产褥感染、晚期产后出血。 
7.起源于围生期的疾病和状态,新生儿与新生儿疾病,包括:正常新生儿、早产儿、新生儿窒息、新生儿缺氧缺血性脑病、新生儿颅内出血、新生儿黄疸、新生 儿寒冷损伤综合征、新生儿脐炎、新生儿低血糖、新生儿低钙血症。
8.泌尿生殖系统疾病,包括:肾小球肾炎(含急性、慢性)、肾病综合征、肾衰 竭(含急性、慢性)、尿石症(含肾、输尿管、膀胱结石)、泌尿系损伤(含肾、 膀胱、尿道损伤)、尿路感染(肾盂肾炎、膀胱炎)、良性前列腺增生、外阴炎、 阴道炎、宫颈炎、盆腔炎、功能失调性子宫出血、痛经、围绝经期综合征、子宫 内膜异位症、子宫脱垂、急性乳腺炎。
9.精神障碍,包括:精神分裂症、抑郁症、焦虑症、强迫症、癔症、睡眠障碍、 阿茨海默症。
10.损伤、中毒,包括:创伤、烧伤(含化学烧伤)、中暑、淹溺、小儿气管异物、 肋骨骨折、四肢骨折、骨盆骨折、颅骨骨折、破伤风、咬伤(含毒蛇、犬)、腹 部损伤、食物中毒、一氧化碳中毒、有机磷中毒、镇静催眠药中毒、酒精中毒。 
11.肌肉骨骼系统和结缔组织疾病,包括:腰腿痛和颈肩痛、骨和关节化脓性感 染、脊柱与脊髓损伤、关节脱位、风湿热、类风湿关节炎、系统性红斑狼疮、骨 质疏松症。
12.肿瘤,包括:原发性支气管肺癌、食管癌、胃癌、原发性肝癌、胰腺癌、大肠癌、肾癌、膀胱癌、乳腺癌、甲状腺癌、子宫肌瘤、宫颈癌、子宫内膜癌、卵巢癌、绒毛膜癌、葡萄胎及侵蚀性葡萄胎、白血病、骨肉瘤、颅内肿瘤。 
13.血液、造血器官及免疫疾病,包括:缺铁性贫血、巨幼细胞贫血、再生障碍 性贫血、血友病、特发性血小板减少性紫癜、过敏性紫癜、弥散性血管内凝血 (DIC)。
14.内分泌、营养及代谢疾病,包括:单纯性甲状腺肿、甲状腺功能亢进症、甲 状腺功能减退症、库欣综合征、糖尿病(含成人、儿童)、痛风、血脂异常和脂蛋白异常血症、营养不良/蛋白 质热量摄入不足、维生素 D 缺乏性佝偻病、维生素 D 缺乏性手足搐搦症。 
15.神经系统疾病,包括:颅内压增高、急性脑疝、头皮损伤、脑损伤、脑栓塞、 脑梗塞、脑出血、蛛网膜下腔出血、短暂性脑缺血(TIA)、三叉神经痛、急性脱 髓鞘性多发性神经炎、帕金森病、癫痫、化脓性脑膜炎、病毒性脑膜脑炎、小儿 惊厥。 
16.影响健康状态和保健机构接触因素,生命发展保健,包括:计划生育、孕期 保健、生长发育、小儿保健、青春期保健、妇女保健、老年保健。 
(五)其他知识: 
模块基础护理、人际沟通、法律法规与护理管理以及伦理的考查内容如下:


▲上下滑动查看▲


图片
三、科目划分
护士执业资格考试包括专业实务和实践能力两个科目。
专业实务科目考查内容:运用与护理工作相关的知识,有效而安全地完成护理工作的能力。考试内容涉及与健康和疾病相关的医学知识,基础护理和技能,以及与护理相关的社会人文知识的临床运用能力等。
实践能力科目考查内容:运用护理专业知识和技能完成护理任务的能力。考试内容涉及疾病的临床表现、治疗原则、健康评估、护理程序及护理专业技术、健康教育等知识的临床运用等。


图片
四、题型说明及样例
护士执业资格考试全部采用选择题。所有试题均由一个题干和五个选项组成,五个选项中只有一个为正确答案,其余均为干扰答案。
干扰答案可以部分正确或完全不正确,考生在回答本题型时需对选项进行比较,找出最佳的或最恰当的选项。考试采用A1、A2、A3/A4型试题,各类试题题型说明与样例如下:
(一)A1型题(单句型最佳选择题)
A1型题以简明扼要的提出问题为特点,考查考生对单个知识点的掌握情况。
A1型试题样题:
1.腰椎穿刺后,患者应去枕平卧的时间为:
A.1~2小时
B.3~4小时
C.4~6小时
D.10~12小时
E.24小时
(二)A2型题(病历摘要型最佳选择题)
A2型题以叙述一段简要病历为特点,考查考生的分析判断能力。
A2型试题样题:
2.患者,男,30岁。30分钟前因汽车撞伤头部发生颅前窝骨折入院,采取保守治疗。对此患者的护理措施不正确的是:
A.床头抬高15~20°
B.抗生素溶液冲洗鼻腔
C.禁忌堵塞鼻腔
D.禁止腰椎穿刺
E.保持外耳道、口腔、鼻腔的清洁
(三)A3型题(病历组型最佳选择题)
A3型题以叙述一个以患者为中心的临床情景,针对相关情景提出测试要点不同的、2~3个相互独立的问题。
A3型试题样题:
(3~5题共用题干)患者,男,40岁。饱餐后出现上腹部剧痛3小时,伴恶心、呕吐就诊。初步体格检查:神智清楚,腹部平,全腹明显压痛,呈板样强直,肠鸣音消失。
3.分诊护士应首先判断该患者最可能为:
A.急腹症,怀疑胰腺炎
B.癔症
C.消化道感染,怀疑伤寒
D.中枢神经疾病,怀疑脑疝
E.外伤,怀疑盆腔骨折
4.分诊护士最恰当的处理是:
A.优先普通外科急诊
B.优先神经外科急诊
C.急诊按序就诊
D.回家继续观察
E.进一步询问病史
5.肠鸣音消失的原因最可能是:
A.肠穿孔
B.肠血运障碍
C.机械性肠梗阻
D.剧痛而不敢腹式呼吸
E.炎症刺激而致肠麻痹
(四)A4型题(病历串型最佳选择题)
A4型题以叙述一个以单一患者或家庭为中心的临床情景,拟出4~6个相互独立的问题,问题可随病情的发展逐步增加部分新信息,以考查临床综合能力。
A4型试题样题:
(6~9题共用题干)患者,男,63岁。确诊慢性阻塞性肺病近10年,因呼吸困难一直需要家人护理和照顾起居。今晨起大便时突然气急显著加重,伴胸痛,送来急诊。
6.采集病史时应特别注意询问:
A.胸痛部位、性质和伴随症状
B.冠心病、心绞痛病史
C.吸烟史
D.近期胸部X线检查情况
E.近期服药史如支气管舒张剂、抗生素等
7.体检重点应是:
A.肺下界位置及肺下界移动度
B.肺部啰音
C.病理性支气管呼吸音
D.胸部叩诊音及呼吸音的双侧比较
E.颈动脉充盈
8.确诊最有价值的辅助检查是:
A.B型超声显像
B.心电图
C.X线透视或摄片
D.MRI
E.核素肺扫描
9.[假设信息]经检查确诊肺气肿并发左侧自发性气胸,其治疗拟选择胸腔插管水封瓶引流。护士应向患者解释,引流的主要目的是:
A.维护已经严重受损的肺功能,防止呼吸衰竭
B.缩短住院时间
C.防止形成慢性气胸
D.防止胸腔继发感染
E.防止循环系统受扰和引起并发症


▲上下滑动查看▲

图片


在线咨询 在线报名 免费电话 联系我们